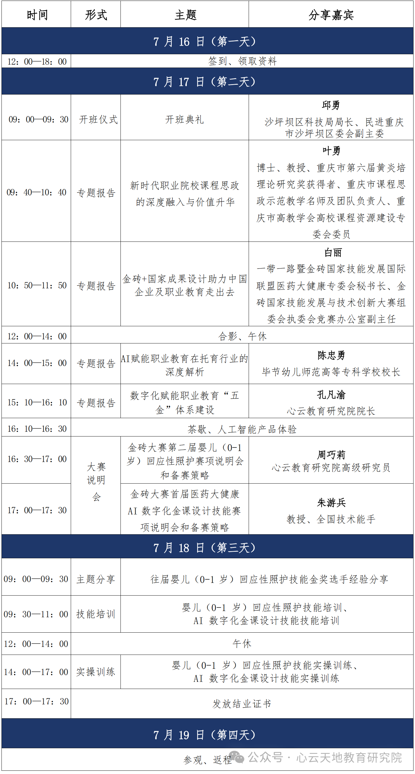
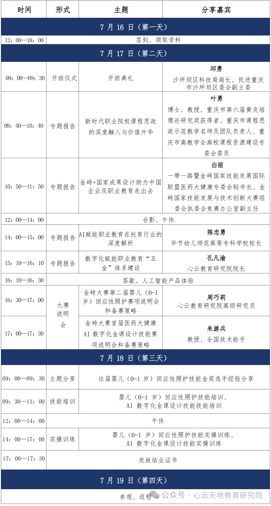
为深入贯彻落实教育部“新双高”计划与“五金”建设,响应国家《关于推动现代职业教育高质量发展的意见》等文件要求,随着人工智能的快速发展,本次研修聚焦政策引领、AI应用、“五金”建设与赛教融合为核心内容,共同探索AI与教育教学深度融合的路径,推动教学模式创新,同时结合2025第九届“一带一路暨金砖国家技能发展与技术创新大赛”中“第二届婴儿(0-1岁)回应性照护”及“首届医药大健康AI数字化金课设计技能”赛项内容,共同提升参与者的专业技能和教学能力水平,现将有关研修事项通知如下: 一 研修主题 数智驱动 赛教融合——AI赋能职业教育“五金”建设 二 组织单位 重庆电子科技职业大学 心云天地科技有限公司 三 时间地点 时间:2025年7月16日-19日 地点:重庆电子科技职业大学 四 参会对象 全国相关院校学校领导、教学管理人员、各类教学团队相关人员、专业带头人、骨干教师以及2025年金砖大赛“第二届婴儿(0-1岁)回应性照护”和“首届医药大健康AI数字化金课设计技能”赛项的参赛选手、指导教师、领队等。 五 研修内容

六 结业证书发放和技能护照申领 1、获得结业证书。参培人员成绩合格者,获得AI赋能“五金” 建设高级研修班结业证书。 2. 自愿申领金砖国家技能护照(B 级)。参培人员成绩合格者,可自愿申领由一带一路暨金砖国家技能发展国际联盟颁发的金砖国家技能护照(B级),技能护照由厦门市金砖未来技能发展与技术创新研究院制作并颁发,每份技能护照电子版200 元,纸质版280元。 什么是金砖国家技能护照 B级 金砖国家技能护照是表征技能人员在指定技能标准条件下技能水平的国际证书,在金砖国家和一带一路沿线国家推广“技能护照”具有十分的重要战略意义和实践价值。既能引领金砖国家及一带一路国家的技能发展,促进金砖国家之间技能标准的协调统一,又能建立中国标准输出的通道,打通中国人才走出去的通道,培养国际化、综合素质高的属地化产业技能人才,助推企业、院校走出去,赢得中国在金砖国家及一带一路国家工程建设中的话语权。
七 报名方式 请各参会单位参训教师于2025年7月12日18:00前扫描下方二维码填写参会回执表。
八 会议费用 本次培训为期4天,合计收费1680元/人,交通费、食宿费自理。培训费用由重庆电子科技职业大学统一收取、开具发票。 收款账户: 1.对公汇款 户 名:重庆电子科技职业大学 开户行:中国建设银行重庆分行沙坪坝熙街支行 账 号:50001056800052500031 行 号:105653011170 统一社会信用代码(税号):12500000450382237A (汇款请注明:“五金研修+单位+姓名”字样,各单位凭付款截图在报到处领取会议资料。) 2.二维码支付:微信 缴费备注:五金研修+单位+姓名
九 会议联系人 周巧莉 18523523742 朱游兵 13883823813 1、关于举办AI赋能职业教育“五金”建设高级研修班(重庆站)的通知.pdf