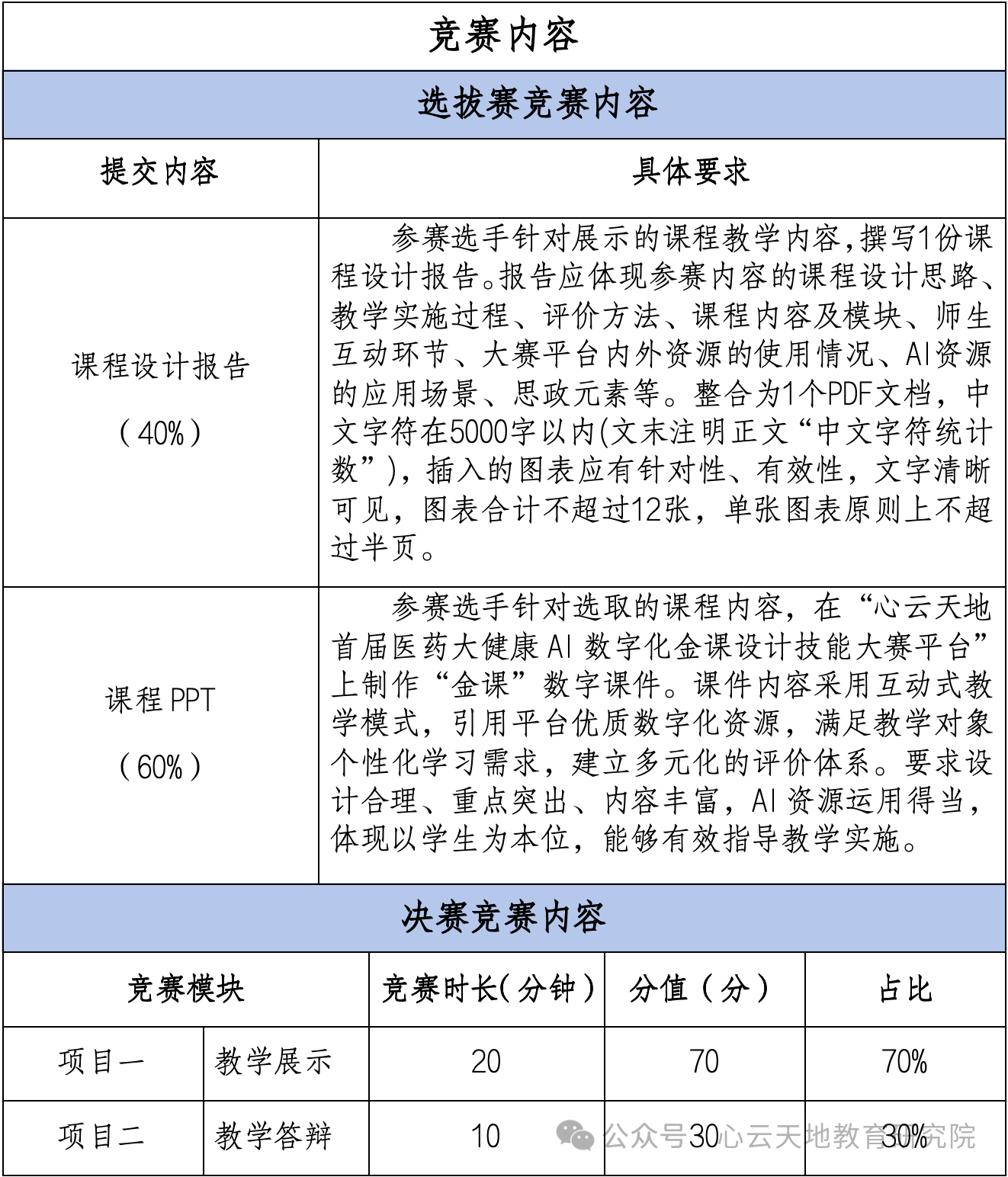
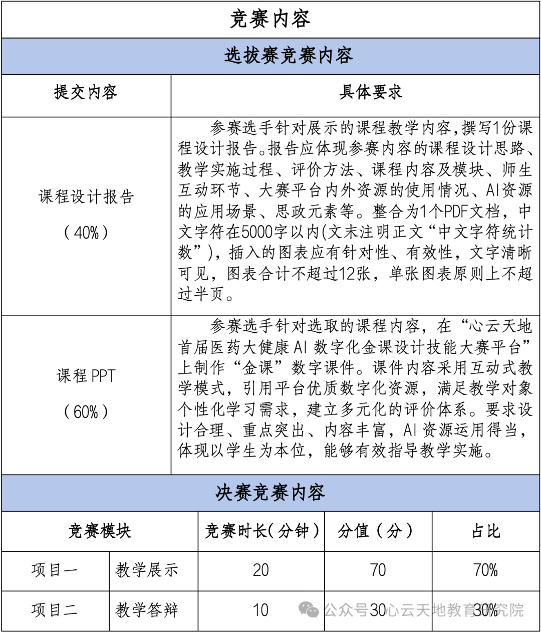
2025金砖国家技能发展与技术创新大赛之 【首届医药大健康AI数字化金课设计技能赛项】 7月10日截止报名, 还没有报名的抓紧时间报名哦! 什么是金砖大赛? 为什么要参加AI数字化金课设计技能赛项? 赛项考核的内容有哪些? 如何报名参赛? 别担心,这篇文章解答您的疑问, 赶紧来看看吧! 1 什么是金砖大赛? 金砖大赛简介 ✦ 金砖国家技能发展与技术创新大赛(以下简称“金砖大赛”)是2017年金砖国家最高领导人会晤筹备委员会认可、经中华人民共和国外交部备案、金砖国家工商理事会批准的国际大赛,自2017年发起,已成功举办八届,累计45万余人次参与了竞赛及相关会议、展览展示、技术交流等活动,连续八年在《金砖国家工商理事会工作报告》中作为成果设计呈送给金砖各国最高领导人。 金砖大赛拉开了金砖国家技能竞赛和技术创新合作的序幕,成为推动金砖国家间教育合作、技能开发和人文交流的重要平台,得到了金砖各国的高度认可和教育部、工业和信息化部、人力资源和社会保障部、国务院国有资产监督管理委员会以及中国科学技术协会所属相关单位的支持。一带一路暨金砖国家技能发展与技术创新大赛被列为中国高等教育学会大学生竞赛分析报告竞赛目录赛事。 为持续落实金砖国家系列宣言中技能发展与技术创新相关精神及贯彻落实习近平总书记关于技能人才工作的重要指示精神,2025第九届金砖大赛将于2025年5-11月开展。 金砖大赛成果展示 ✦ 1、金砖大赛是中国特色高水平高职学校和专业建设计划(简称“双高计划”)绩效评价的指标之一。 2、金砖大赛已列入《2023全国普通高校大学生竞赛分析报告》竞赛目录。 3、金砖大赛(教师赛)成功入选高校学生竞赛与教师发展数据平台发布《2024年高校教师教学竞赛清单》。 2 为什么要参加医药大健康AI数字化 金课设计技能赛项? 赛项介绍 ✦ 首届医药大健康AI数字化金课设计技能赛项由北京心云天地科技有限公司联合承办,首次纳入金砖大赛体系。赛事以AI数字化金课设计平台为依托,倡导选手融合现代信息技术创新教学手段,构建沉浸式教学场景,使学生深度参与知识探索,提升学习成效与体验感。通过课件设计、教学展示及答辩环节,全面考察参赛者对教学内容、方法与评价体系的创新实践能力。促使教育工作者不断探索新技术在教学中的应用边界,助力打造高素质教师队伍,推动教育技术持续创新。 赛项编号:BRICS2025-ST-004 赛项名称:首届医药大健康AI数字化金课设计技能赛项 赛项组别、赛制:教师组、学生组 同一单位、同一组别限报队伍数量:10支 技术规程:已在金砖大赛官网发布,http://www.brskills.com/#/view/2947,也可详见文末《技术规程》附件 赛事QQ群:723564047 比赛时间和地点:以后续通知为准 组织架构 ✦ 【主办单位】 金砖国家工商理事会中方理事会 一带一路暨金砖国家技能发展国际联盟 一带一路暨金砖国家技能发展与技术创新培训中心 【联合主办单位】 中国发明协会 教育部中外人文交流中心 【承办单位】 金砖国家工商理事会技能发展、应用技术与创新中方工作组 【专项赛联合承办单位】 北京心云天地科技有限公司 北京嘉克新兴科技有限公司 厦门市金砖未来技能发展与技术创新研究院 奖项设置 ✦ 以参赛队最终比赛成绩为依据,按照组别,依据四舍五入的原则:设一等奖(金牌)占比10%,分别颁发金牌及证书;二等奖(银牌)占比20%,分别颁发银牌及证书;三等奖(铜牌)占比30%,分别颁发铜牌及证书;其他选手颁发优秀奖证书。(注:选拔赛证书为电子版,由金砖国家技能发展与技术创新大赛组委会、一带一路暨金砖国家技能发展国际联盟颁发;决赛证书为纸质版,由金砖国家技能发展与技术创新大赛组委会、一带一路暨金砖国家技能发展国际联盟、中国发明协会、教育部人文交流中心颁发。) 图:决赛选手获奖证书模板 决赛获得一等奖(金牌)、二等奖(银牌)队伍的学生组的指导教师颁发优秀指导教师证书。 决赛获得一等奖(金牌)的参赛单位颁发最佳组织奖证书;获得二等奖(银牌)的参赛单位颁发优秀组织奖证书。 另设竞赛支持奖、突出贡献奖若干名,颁发给决赛竞赛平台支持单位、竞赛承办单位,按类别颁发证书、奖牌。 参赛队决赛比赛总成绩达到60分及以上的参赛选手,可以自愿申领C级技能护照证书。 图:C级技能护照证书模板 3 赛项考核的内容有哪些? 竞赛内容 ✦ 大赛指定设备 ✦ 本赛项技术平台由北京心云天地科技有限公司提供。 4 如何报名参赛? 报名方式 各参赛单位需选派1名代表,在一带一路暨金砖大赛“大赛信息服务平台”(https://www.bricsacademy.org.cn/signup/index),选择【2025第九届一带一路暨金砖国家技能发展与技术创新大赛】报名入口,选择【首届医药大健康AI数字化金课设计技能】赛项,按照报名指南点击进入报名。 报名时间 2025年4月14日-2025年7月10日 参赛费用 不收取参赛费,各参赛队参赛及比赛期间交通、住宿、餐饮费用自理。 报名指南 详见《报名指南》附件。 附件 1、报名通知: 关于举办2025第九届金砖国家技能发展与技术创新大赛(第一批)的通知.pdf 2、技术规程: BRICS2025-ST-004 -2025一带一路暨金砖大赛之首届医药大健康AI数字化金课设计技能赛项技术规程.pdf 3、报名指南: 金砖大赛报名系统操作指南之首届医药大健康AI数字化金课设计技能赛项报名指南.pdf 【赛项工作组联系方式】 周 艺:18996204759 黎 欢:19923865117 周巧莉:18523523742 徐 雪:18612551256 胡 瑶:15826077425









