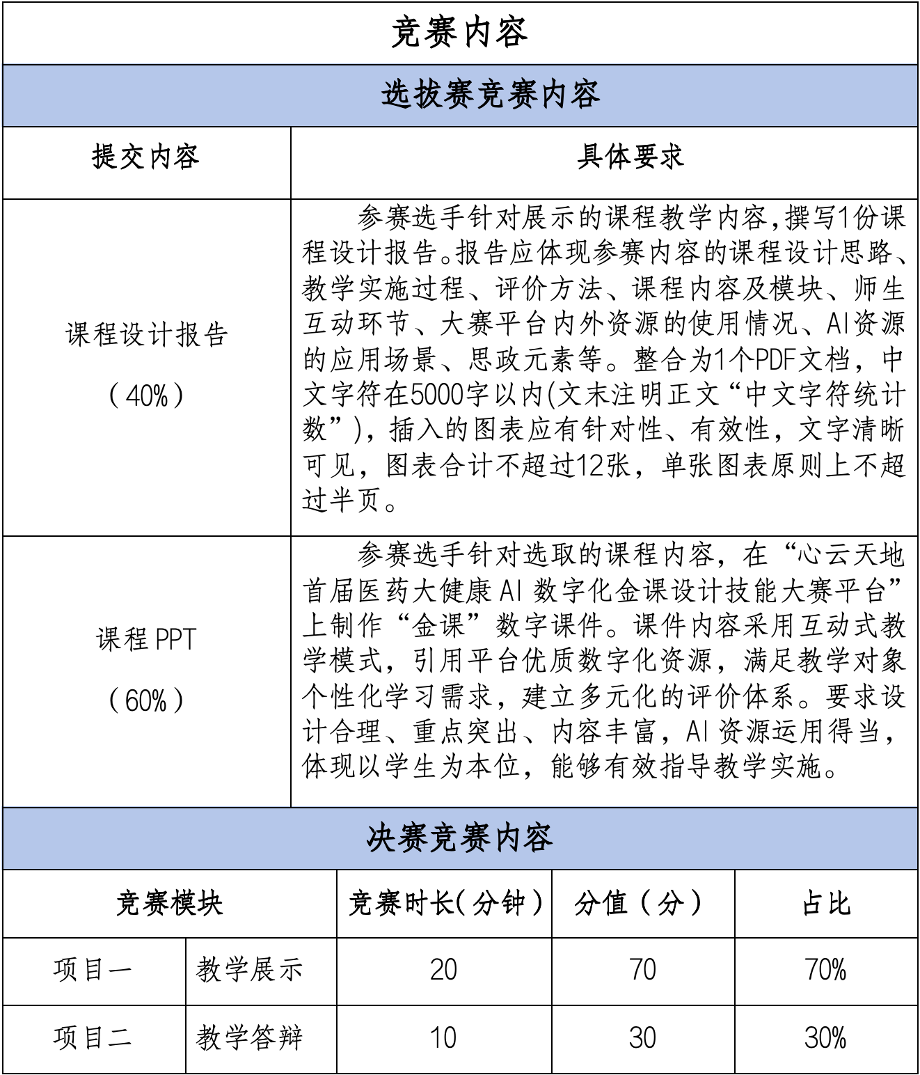
2025一带一路暨金砖国家技能发展与技术创新大赛 首届医药大健康AI数字化金课设计技能赛项 报名通道已开启! 欢迎各院校师生报名参赛~ 赛事介绍 一带一路暨金砖国家技能发展与技术创新大赛(简称“金砖大赛”)是2017年金砖国家最高领导人会晤筹备委员会认可、经中华人民共和国外交部备案、金砖国家工商理事会批准的国际大赛。是中国特色高水平高职学校和专业建设计划(简称“双高计划”)绩效评价的指标之一,已列入《2023全国普通高校大学生竞赛分析报告》竞赛目录,教师赛成功入选高校学生竞赛与教师发展数据平台发布《2024年高校教师教学竞赛清单》。 金砖大赛之首届医药大健康AI数字化金课设计技能赛项由北京心云天地科技有限公司承办,首次纳入金砖大赛体系。赛事以AI数字化金课设计平台为依托,倡导选手融合现代信息技术创新教学手段,构建沉浸式教学场景,使学生深度参与知识探索,提升学习成效与体验感。通过课件设计、教学展示及答辩环节,全面考察参赛者对教学内容、方法与评价体系的创新实践能力。促使教育工作者不断探索新技术在教学中的应用边界,助力打造高素质教师队伍,推动教育技术持续创新。 赛项编号:BRICS2025-ST-004 赛项名称:首届医药大健康AI数字化金课设计技能赛项 赛项组别、赛制:详见竞赛规程 同一单位、同一组别限报队伍数量:10支 赛事QQ群:723564047 【扫码加入赛事QQ群】 赛项报名 报名方式 各参赛单位需选派1名代表,在一带一路暨金砖大赛“大赛信息服务平台”(https://www.bricsacademy.org.cn/signup/index),选择【2025 第九届一带一路暨金砖国家技能发展与技术创新大赛】报名入口,选择【首届医药大健康AI数字化金课设计技能】赛项,参照报名指南点击进入报名。 报名时间 2025年4月14日-2025年7月10日 参赛费用 不收取参赛费,各参赛队参赛及比赛期间交通、住宿、餐饮费用自理。 报名指南 比赛技术平台 本赛项技术平台——心云天地首届医药大健康AI数字化金课设计技能大赛平台由北京心云天地科技有限公司提供。 通知附件 1.报名通知:2025一带一路暨金砖国家技能发展与技术创新大赛(第一批赛项)报名通知.pdf 2.技术规程:BRICS2025-ST-004 -2025一带一路暨金砖大赛之首届医药大健康AI数字化金课设计技能赛项技术规程.pdf 【赛项执委会联系方式】 周艺:18996204759 黎欢:19923865117 任敏:15523041819 徐雪:18612551256 胡瑶:15826077425


















